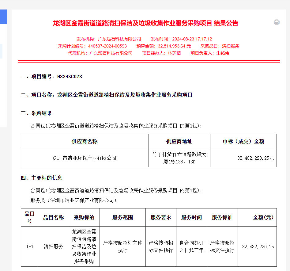
近日,洁亚环保凭借在环卫服务领域的丰富经验和先进技术,成功中标龙湖区金霞街道道路清扫保洁及垃圾收集作业服务采购项目(第1包),中标金额约为3248万元。此次中标进一步印证了洁亚环保在城市环卫服务行业中的领先地位,并为金霞街道带来了专业高效的环卫服务。
来源:中国政府采购网广东分网、广东省政府采购网
汕头市,广东省辖地级市,简称“汕”,别称鮀城、鮀岛,是省域副中心城市、汕潮揭都市圈城市,国际枢纽海港、中国数字经济创新发展大会永久会址。金霞街道位于广东省汕头市龙湖区,辖区面积6.87平方公里,是龙湖区乃至全市的金融、商业、文化较为发达的集中区域,是汕头市对外展示的重要窗口。为进一步筑牢干净阵地,打造洁净、有序、文明、美丽的城市环境,洁亚环保将以高标准的工作质量和精益求精的工作态度,不断提升保洁力度,努力创建干净整洁美丽的城市环境,为汕头市坚定不移走“工业立市、产业强市”道路、创建全国文明城市、优化营商环境贡献力量。
洁亚环保机械化作业
环境卫生是城市文明的重要体现,也是居民幸福生活的基础。作为深耕城市服务领域20多年的行业领军企业,洁亚环保始终秉承绿色发展理念,深耕环卫领域,形成了独具特色的“洁亚模式”。通过丰富的行业经验、有效的经营机制和先进的管理模式,洁亚环保已为全国超过100个城市和乡镇提供了优质的城市公共环境服务,以实际行动兑现了对美好环境的承诺。未来,洁亚环保将持续推进城市环境治理领域的服务创新,提供更优质、更高效的服务,为美化环境、共建美丽中国贡献洁亚力量。

